Loading...

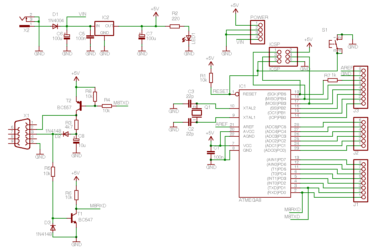
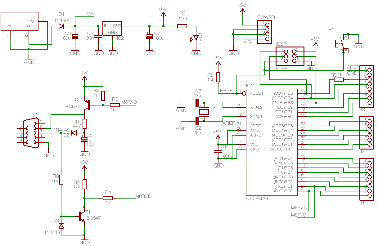
Arduino Board - Serial Interface

Photo by Nicholas Zambetti

It's a basic board that uses RS232 as an interface to a computer for programming or communication. This board is easy to assemble even as a learning exercise. It has been designed to use the simplest component as possible so that it's easy to build even if you look for parts at the shop around the corner.

Note: The reference designs for arduino are distributed under a Creative Commons license Attribution-ShareAlike 2.5

Version 1 (Obsolete)

 Download Eagle Cad files / schematic / part list

Note: as for 20050330 these are the original designs manufactured for the first time

Version 2

 Download Eagle Cad files / schematic / part list

Note: design from 20051002




Bookmark and Share