Loading...

Single Sided Board

See the updated version of this board.

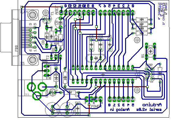
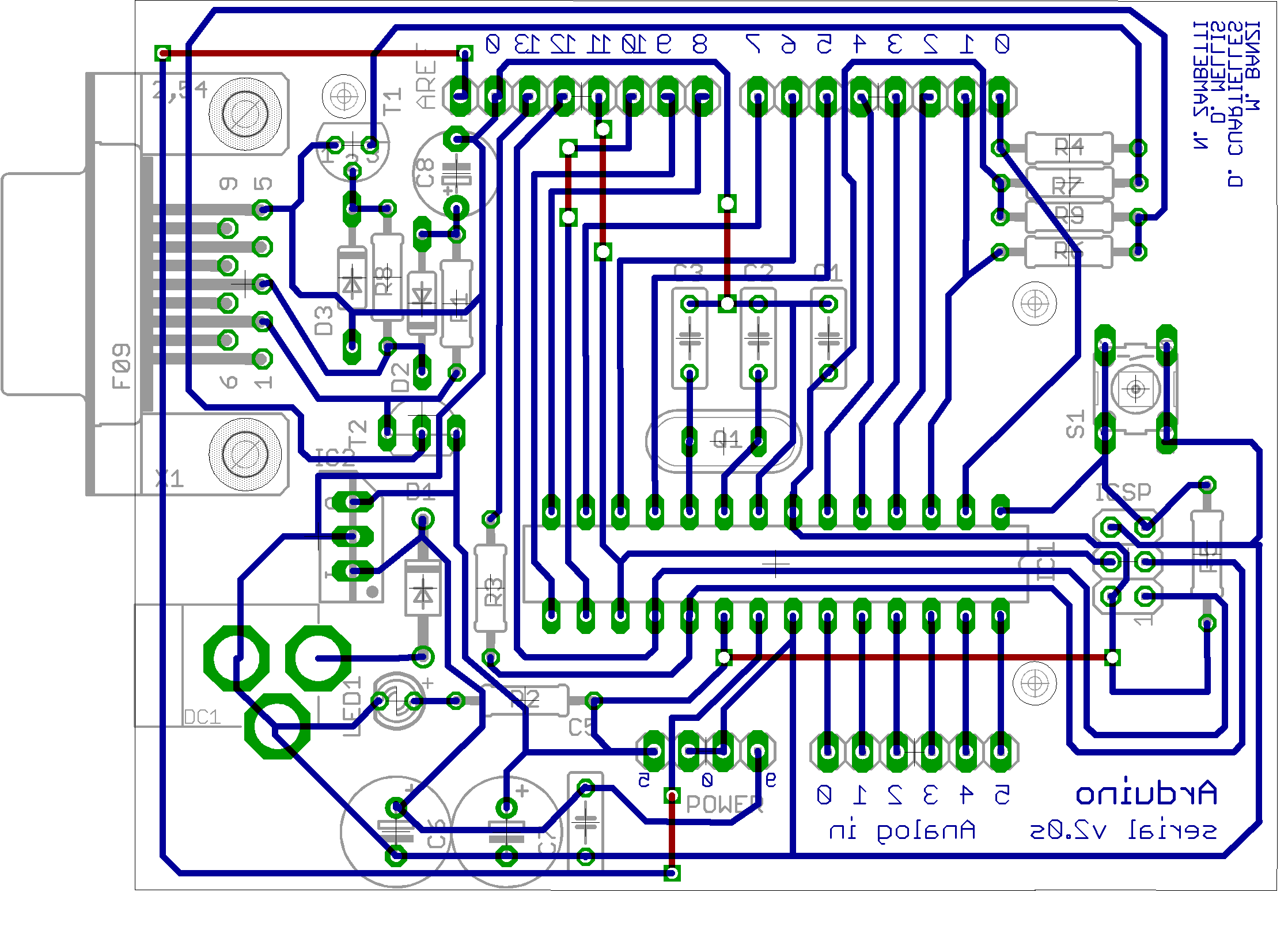
For those that are in a hurry to produce a board or that don't have an easy access to the postal system (the way how we distribute the boards), it is possible to etch the circuit yourself using the following design.

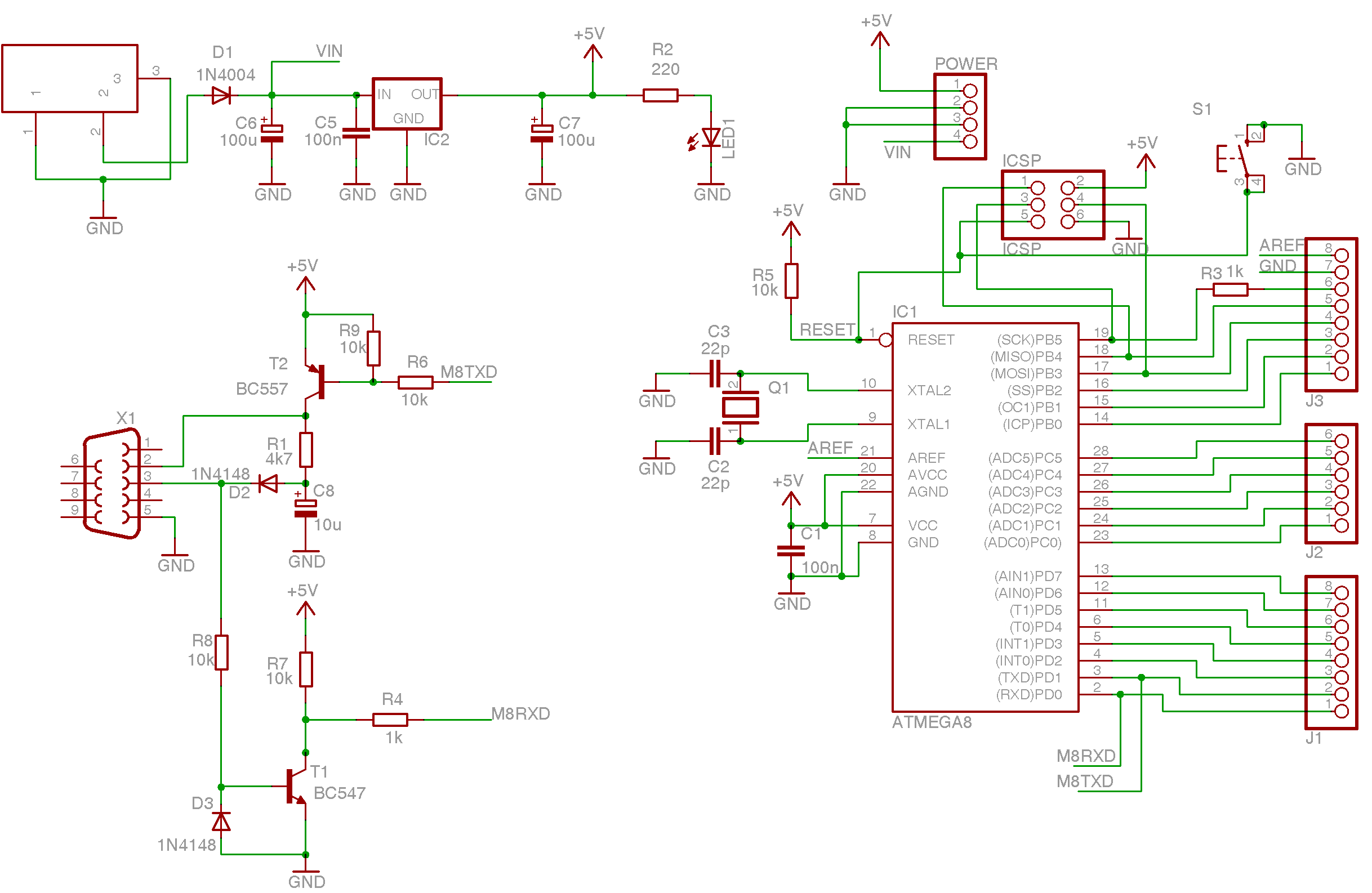
We have made it fully pin-compatible with the existing boards, this will allow to use the very same shields as the rest of the Arduino family.

Note: The reference designs for arduino are distributed under a Creative Commons license Attribution-ShareAlike 2.5

The schematic to this board looks as follows:

On the other hand, you should notice that it is very hard to make the circuit strictly single sided if the pinout is to be respected, therefore a couple of bridges are needed as shown in red in the following picture:

In order to make your own Arduino single sided, you can either download the CAD files or a ready-to-use PDF that you could just print and etch on a cupper plate. The partlist to this board is fully equivalent to the v2.0 of the serial board.




Bookmark and Share