MH-M18 BT audio ontvanger
Omschrijving
Een handige kleine BT audio ontvanger waarmee je makkelijk een draad gebonden luidspreker kan ombouwen tot een draadloze BT luidspreker. De module werkt op 3,7 V en 5 V. Als je hem op een oplader (5V) bijv. aansluit heb je wel een ontstoor filter nodig, anders krijg je een constante piep te horen. (zie ook het schema)
Hiernaast zie je een voorbeeld. Van boven naar beneden:
- De BT module.
- Printje voor de voeding en bedienings knoppen.
- Een versterker (zie ook 2x15W Digitale Audio Mini Versterker)
- 2 Luidsprekers
Specuficaties
- Lithium batterij powerd (3,7 V)
- Werk spanning: 5 V / 3,7 V (nominaal 4.2 V)
- Volume regeling
- Mute
- BleuTooth versie: V4.2
- Support BlueTooth protocol : HFPV1.7, A2SPV1.2, AVRCPV1.5, AVCTPV1.2, AVDTPV1.2
- Format support: WAV/WMA/FLAC/MP3 lossless decoding, stereo dual channel output.
- Ruststroom: 5,5 mA
- Stroom bij active werking: 20 mA
- Stroom in slaapmode: 3 µA
- Ontvangst afstand: 20 meter
- Gevoeligheid: -87 dbm
- Blauw status led (knippert indien niet verbonden, brand continu bij verbinding)
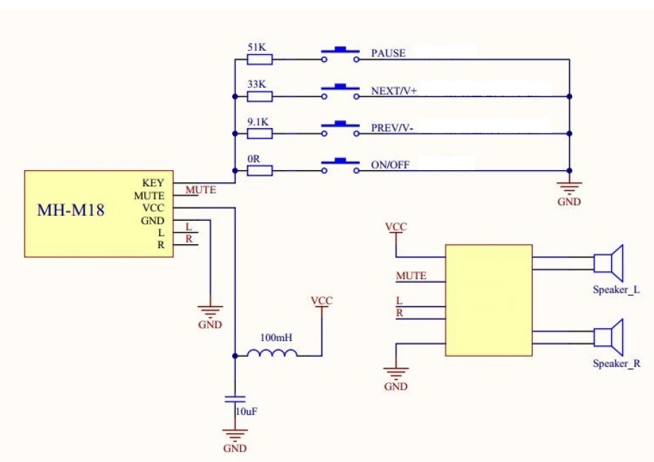
Aansluit schema, pinouts
- Key: Functies pin (Pauze, next, prev.,On/Off)
- Mute: Mute aansluiting. Low afspelen, High is mute
- VCC: Power 5V. / 3,7 V
- GND: Ground
- L: Linker uitgang
- R: Rechter uitgang
Schema
- Tue 11 November 2025