Loading...

I2C Port expander and LCDs

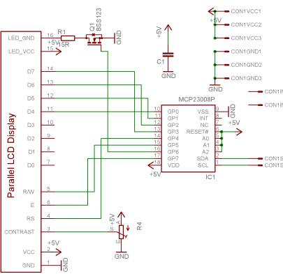
I just bought an I2C module for my LCD. The schematics (from a Hungarian guy who makes it) are here: http://avr.tavir.hu/images/contents/29a.jpg

The most important thing is the concept:

  • There is a port expander (in this case, an MCP23008 8-bit port) connected to the Arduino with I2C
  • The port expander has 8 outputs, using the 4Bit LCD driver, it's possible to use 4 bits for the LCD data, 3 bits for R/W, E, RS pins, and 1 bit for the LCD backlight (using a FET). Brilliant!

The greatest advantage of this is not only does it use just 2 pins, it uses I2C pins (analog in 4 and 5), and more devices can be on that I2C bus.

The only downside of it is that you have to use the Wire library, which takes a bit of space. However, in many cases you might already be using the Wire library, if you have other I2C devices attached to the Arduino.

This code can possibly be adapted to other I2C port expanders, eg. the PCF8574. I think all LCD (4bit) libraries should be merged (normal, shift register), because the different part is only outputting the data bytes, all else is common.

I didn't have any library ready, so I took the 4Bit LCD library (from Arduino forums and this wiki) and modified it.

Here is the (currently not 100% polished, beta quality) code for the library: LCDI2C4Bit.h

#ifndef LCDI2C4Bit_h
#define LCDI2C4Bit_h

#include <inttypes.h>

// IMPORTANT! Wire. must have a begin() before calling init()

class LCDI2C4Bit {
public:
  LCDI2C4Bit(int devI2CAddress, int num_lines, int lcdwidth);
  void commandWrite(int command);
  void init();
  void print(int value);
  void printIn(char value[]);
  void clear();
  void backLight( bool turnOn );

  //non-core---------------
  void cursorTo(int line_num, int x);
  //void leftScroll(int chars, int delay_time);
  //end of non-core--------

  //4bit only, therefore ideally private but may be needed by user
  //void commandWriteNibble(int nibble);

private:
  //void pulseEnablePin();
  //void pushNibble(int nibble);
  //void pushByte(int value);

  int myNumLines;
  int myWidth;
  int myAddress;
};
#endif

LCDI2C4Bit.cpp

#include "LCDI2C4Bit.h"
#include <Wire.h>

extern "C" {
  #include <stdio.h>  //not needed yet
  #include <string.h> //needed for strlen()
  #include <inttypes.h>
  #include "WConstants.h"  //all things wiring / arduino
}

//command bytes for LCD
#define CMD_CLR 0x01
#define CMD_RIGHT 0x1C
#define CMD_LEFT 0x18
#define CMD_HOME 0x02

//stuff the library user might call---------------------------------

//constructor.  num_lines must be 1 or 2, currently.

byte dataPlusMask = 0; // TODO!!!

LCDI2C4Bit::LCDI2C4Bit( int devI2CAddress, int num_lines, int lcdwidth) {
  myNumLines = num_lines;
  myWidth = lcdwidth;
  myAddress = devI2CAddress;
}

void SetMCPReg( byte deviceAddr, byte reg, byte val ) {
  Wire.beginTransmission(deviceAddr);
  Wire.send(reg);
  Wire.send(val);
  Wire.endTransmission();
}

void SendToLCD( byte deviceAddr, byte data ) {
  data |= dataPlusMask;
  SetMCPReg(deviceAddr,0x0A,data);
  data ^= 0x80; // E
  delayMicroseconds(1);
  SetMCPReg(deviceAddr,0x0A,data);
  data ^= 0x80; // E
  delayMicroseconds(1);
  SetMCPReg(deviceAddr,0x0A,data);
  delay(1);

}

void WriteLCDByte( byte deviceAddr, byte bdata ) {
  SendToLCD(deviceAddr,bdata >> 4);
  SendToLCD(deviceAddr,bdata & 0x0F);
}

void LCDI2C4Bit::init( void ) {
  dataPlusMask = 0; // initial: 0
  SetMCPReg(myAddress,0x05,0x0C); // set CONFREG (0x05) to 0
  SetMCPReg(myAddress,0x00,0x00); // set IOREG (0x00) to 0
  //
  delay(50);
  SendToLCD(myAddress,0x03); 
  delay(5);
  SendToLCD(myAddress,0x03);
  delayMicroseconds(100);
  SendToLCD(myAddress,0x03);
  delay(5);
  SendToLCD(myAddress,0x02);
  WriteLCDByte(myAddress,0x28);
  WriteLCDByte(myAddress,0x08);
  WriteLCDByte(myAddress,0x0C); // turn on, cursor off, no blinking
  delayMicroseconds(60);
  WriteLCDByte(myAddress,0x01); // clear display
  delay(3);  
}

void LCDI2C4Bit::backLight( bool turnOn ) {
  dataPlusMask |= 0x40; // Lights mask
  if (!turnOn) dataPlusMask ^= 0x40;
  SetMCPReg(myAddress,0x0A,dataPlusMask);  
}


void LCDI2C4Bit::print( int value ) {
  dataPlusMask |= 0x10; // RS
  WriteLCDByte(myAddress,(byte)value);
  dataPlusMask ^= 0x10; // RS
}

void LCDI2C4Bit::printIn( char value[] ) {
  for ( char *p = value; *p != 0; p++ ) 
    print(*p);
}

void LCDI2C4Bit::clear() {
  commandWrite(CMD_CLR);
}

void LCDI2C4Bit::cursorTo(int line_num, int x) {
  commandWrite(CMD_HOME);
  int targetPos = x + line_num * myWidth;
  for ( int i = 0; i < targetPos; i++)
    commandWrite(0x14);
}

void LCDI2C4Bit::commandWrite( int command ) {
  // RS - leave low
  WriteLCDByte(myAddress,command);
  delay(1);
}

Using it, an example:

#include <Wire.h>
#include <LCDI2C4Bit.h>

int ADDR = 0xA7;

/*
;Connect the following pins from MCP23008 to LCD
;
;P0 - D4
;P1 - D5
;P2 - D6
;P3 - D7
;P4 - RS
;P5 - RW (not used, set to 0 to ground for write)
;P6 - Bl (backlight switch)
;P7 - E
*/

byte x = 0;
byte data = 1;
byte c;

LCDI2C4Bit lcd = LCDI2C4Bit(ADDR,4,20);

void setup()
{
  Serial.begin(9600);
  Wire.begin(); // join i2c bus (address optional for master)
  lcd.init();
  lcd.printIn("test");
  WriteLCD(ADDR,'a');
  lcd.clear();
  WriteLCD(ADDR,'c');
  lcd.cursorTo(0,0);
  lcd.printIn("0");
  lcd.cursorTo(1,0);
  lcd.printIn("1");
  lcd.cursorTo(2,0);
  lcd.printIn("2");
  lcd.cursorTo(3,0);
  lcd.printIn("3");
}



void loop()
{
  lcd.backLight(true);
  delay(1000);
  lcd.backLight(false);
  delay(1000);
}