I modified keypad library of Mark Stanley (http://www.arduino.cc/playground/Main/KeypadTutorial) and code this small library for use keypads with Arduino using a PCF8574 I2C port expander. With this library and LCDI2C4Bit you can use one keypad and one lcd (and a lot more devices! like eeproms, etc.) using only two analog pins on arduino
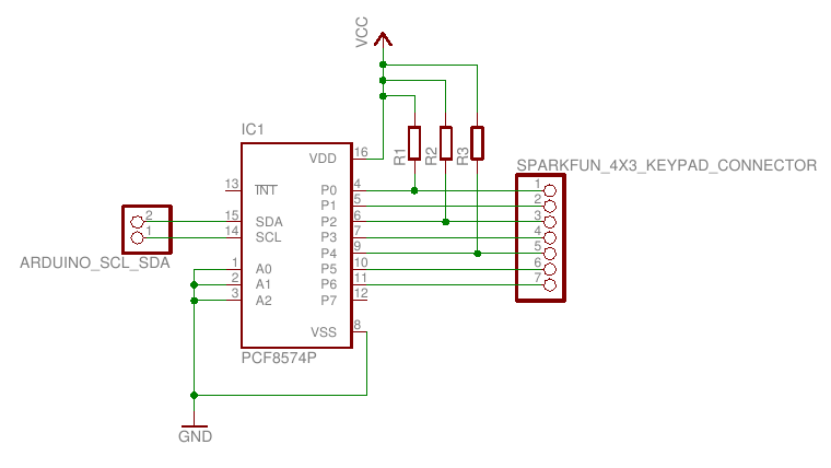
Example tested with PCF8574P and sparkfun 4x3 keypad, you can find example with wiring schema in the tar.gz
Download tar.gz with lib and example here: https://sites.google.com/site/angelitodeb/Home/i2ckeypad-20090224-3_v0.1.tar.gz
Code:
i2ckeypad.h
#ifndef i2ckeypad_h
#define i2ckeypad_h
#include <inttypes.h>
class i2ckeypad {
public:
i2ckeypad(int);
i2ckeypad(int, int, int);
char get_key();
void init();
private:
void pcf8574_write(int, int);
int pcf8574_byte_read(int);
};
#endif
|
i2ckeypad.cpp
/*
* i2ckeypad.cpp v0.1 - keypad/I2C expander interface for Arduino
*
* Copyright (c) 2009 Angel Sancho <angelitodeb@gmail.com>
* All rights reserved.
*
* Original source from keypad v0.3 of Mark Stanley <mstanley@technologist.com>
* (http://www.arduino.cc/playground/Main/KeypadTutorial)
*
*
* LICENSE
* -------
* This program is free software: you can redistribute it and/or modify
* it under the terms of the GNU General Public License as published by
* the Free Software Foundation, either version 3 of the License, or
* (at your option) any later version.
*
* This program is distributed in the hope that it will be useful,
* but WITHOUT ANY WARRANTY; without even the implied warranty of
* MERCHANTABILITY or FITNESS FOR A PARTICULAR PURPOSE. See the
* GNU General Public License for more details.
*
* You should have received a copy of the GNU General Public License
* along with this program. If not, see <http://www.gnu.org/licenses/>.
*
*
* EXPLANATION
* -----------
* This library is designed for use with PCF8574, but can possibly be
* adapted to other I2C port expanders
*
* Wiring diagrams for PCF8574 and 4x3 keypad can be found under
* examples directory. Library runs correctly without cols pull-up
* resistors but it's better to use it
*
* You can change pin connections between PCF8574 and keypad under
* PIN MAPPING section below
*
* IMPORTANT! You have to call Wire.begin() before init() in your code
*
* ... and sorry for my poor english!
*/
#include "i2ckeypad.h"
#include <Wire.h>
extern "C" {
#include "WConstants.h"
}
/*
* PIN MAPPING
*
* Here you can change your wire mapping between your keypad and PCF8574
* Default mapping is for sparkfun 4x3 keypad
*/
#define COL0 2 // P2 of PCF8574, col0 is usually pin 3 of 4x3 keypads
#define COL1 0 // P0 of PCF8574, col1 is usually pin 1 of 4x3 keypads
#define COL2 4 // P4 of PCF8574, col2 is usually pin 5 of 4x3 keypads
#define COL3 7 // sorry, don't have a 4x4 keypad to try it
#define ROW0 1 // P1 of PCF8574, row0 is usually pin 2 of 4x3 keypads
#define ROW1 6 // P6 of PCF8574, row1 is usually pin 7 of 4x3 keypads
#define ROW2 5 // P5 of PCF8574, row2 is usually pin 6 of 4x3 keypads
#define ROW3 3 // P3 of PCF8574, row3 is usually pin 4 of 4x3 keypads
/*
* KEYPAD KEY MAPPING
*
* Default key mapping for 4x4 keypads, you can change it here if you have or
* like different keys
*/
const char keymap[4][5] =
{
"123A",
"456B",
"789C",
"*0#D"
};
/*
* VAR AND CONSTANTS DEFINITION. Don't change nothing here
*
*/
// Default row and col pin counts
int num_rows = 4;
int num_cols = 3;
// PCF8574 i2c address
int pcf8574_i2c_addr;
// Current search row
static int row_select;
// Current data set in PCF8574
static int current_data;
// Hex byte statement for each port of PCF8574
const int hex_data[8] = {0x01, 0x02, 0x04, 0x08, 0x10, 0x20, 0x40, 0x80};
// Hex data for each row of keypad in PCF8574
const int pcf8574_row_data[4] =
{
hex_data[ROW1] | hex_data[ROW2] | hex_data[ROW3] |
hex_data[COL0] | hex_data[COL1] | hex_data[COL2] | hex_data[COL3],
hex_data[ROW0] | hex_data[ROW2] | hex_data[ROW3] |
hex_data[COL0] | hex_data[COL1] | hex_data[COL2] | hex_data[COL3],
hex_data[ROW0] | hex_data[ROW1] | hex_data[ROW3] |
hex_data[COL0] | hex_data[COL1] | hex_data[COL2] | hex_data[COL3],
hex_data[ROW0] | hex_data[ROW1] | hex_data[ROW2] |
hex_data[COL0] | hex_data[COL1] | hex_data[COL2] | hex_data[COL3],
};
// Hex data for each col of keypad in PCF8574
int col[4] = {hex_data[COL0], hex_data[COL1], hex_data[COL2], hex_data[COL3]};
/*
* CONSTRUCTORS
*/
i2ckeypad::i2ckeypad(int addr)
{
pcf8574_i2c_addr = addr;
}
i2ckeypad::i2ckeypad(int addr, int r, int c)
{
pcf8574_i2c_addr = addr;
num_rows = r;
num_cols = c;
}
/*
* PUBLIC METHODS
*/
void i2ckeypad::init()
{
// All PCF8574 ports high
pcf8574_write(pcf8574_i2c_addr, 0xff);
// Start with the first row
row_select = 0;
}
char i2ckeypad::get_key()
{
static int temp_key;
int tmp_data;
int r;
int key = '\0';
// Search row low
pcf8574_write(pcf8574_i2c_addr, pcf8574_row_data[row_select]);
for(r=0;r<num_cols;r++) {
// Read pcf8574 port data
tmp_data = pcf8574_byte_read(pcf8574_i2c_addr);
// XOR to compare obtained data and current data and know
// if some column are low
tmp_data ^= current_data;
// Key pressed!
if(col[r] == tmp_data) {
temp_key = keymap[row_select][r];
return '\0';
}
}
// Key was pressed and then released
if((key == '\0') && (temp_key != '\0'))
{
key = temp_key;
temp_key = '\0';
return key;
}
// All PCF8574 ports high again
pcf8574_write(pcf8574_i2c_addr, 0xff);
// Next row
row_select++;
if(row_select == num_rows) {
row_select = 0;
}
return key;
}
/*
* PRIVATE METHODS
*/
void i2ckeypad::pcf8574_write(int addr, int data)
{
current_data = data;
Wire.beginTransmission(addr);
Wire.send(data);
Wire.endTransmission();
}
int i2ckeypad::pcf8574_byte_read(int addr)
{
Wire.requestFrom(addr, 1);
return Wire.receive();
}
|
Example:

i2ckeypad.pde
/*
* i2ckeypad.pde - keypad/I2C expander interface example for Arduino
*
* Copyright (c) 2009 Angel Sancho <angelitodeb@gmail.com>
* All rights reserved.
*
*
* LICENSE
* -------
* This program is free software: you can redistribute it and/or modify
* it under the terms of the GNU General Public License as published by
* the Free Software Foundation, either version 3 of the License, or
* (at your option) any later version.
*
* This program is distributed in the hope that it will be useful,
* but WITHOUT ANY WARRANTY; without even the implied warranty of
* MERCHANTABILITY or FITNESS FOR A PARTICULAR PURPOSE. See the
* GNU General Public License for more details.
*
* You should have received a copy of the GNU General Public License
* along with this program. If not, see <http://www.gnu.org/licenses/>.
*
*
* EXPLANATION
* -----------
* This example was tested with PCF8574P and SPARKFUN 4x3 keypad wired
* as you can see in the image i2ckeypad_example_schema.png, and with
* default pin mapping of i2ckeypad library
*
* R1, R2 and R3 are 10K
*/
#include <Wire.h>
#include <i2ckeypad.h>
#define ROWS 4
#define COLS 3
// With A0, A1 and A2 of PCF8574 to ground I2C address is 0x20
#define PCF8574_ADDR 0x20
i2ckeypad kpd = i2ckeypad(PCF8574_ADDR, ROWS, COLS);
void setup()
{
Serial.begin(9600);
Wire.begin();
kpd.init();
Serial.print("Testing keypad/PCF8574 I2C port expander arduino lib\n\n");
}
void loop()
{
char key = kpd.get_key();
if(key != '\0') {
Serial.print(key);
}
}
|
Note: Add a 220Ohm resistor in series with each column to avoid possible shorts between a HIGH and a LOW line when pushing multiple keys at a time.