The Shield v2.0
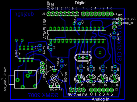
We have a developed a new SID-shield. it contains a lm386 amplifier and a mini-jack, volume control, 4 LEDs to be used as debugging leds or fun.

below u find the plans and mask to make your own shield.


for high resolution files u can download the following zip file.
Attach:sid_shield_complete_2_0.zip
(more coming soon...)
credits:
thanx to dani/rosen-spademan for help with the eagle software.
go back to main SID page
version history:
v1.8

here is the photomask for SID-shield v1.8, ready to print at 300 dpi.

now including the SID-emulator chip, amp, volume control, pwm out, mini-jack out, all connectors to the arduino board, 4 LEDs (one as a serial monitor and 3 for the gates of the 3 different voices).
v1.7 First Eagle-designed shield, includes SID-emulator chip, amp, volume control, pwm out, mini-jack out, all connectors to the arduino board, single LED for serial monitor and debugging
v1.6 shield on prototyping board, includes single LED for serial monitor and debugging